evaluation roles
Evaluation
/
evaluation
/
evaluation roles
Project:
epo-eva:EvaluationCriterion
epo-eva:ExcludedCandidateList
epo-eva:EvaluationReport
epo-eva:Evaluator
epo-eva:TenderClarification
epo-eva:TenderClarificationRequest
epo-eva:EvaluationBoard
tender clarification request & response
evaluation criteria
evaluation roles
evaluation
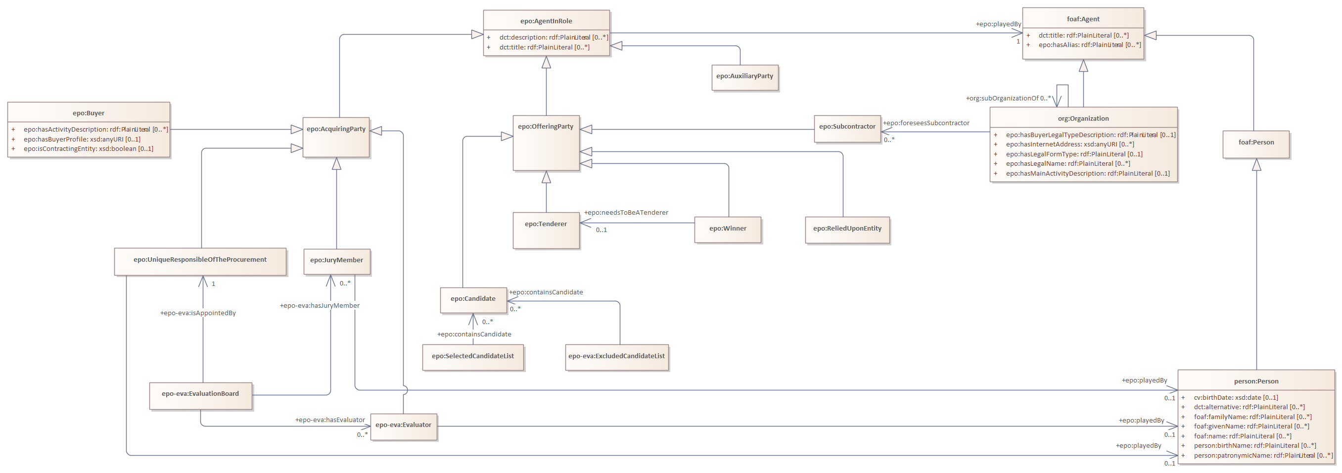
evaluation roles : Class diagram
Created:
11/12/2024 1:11:25 PM
Modified:
5/28/2025 1:31:52 PM
Project:
Author:
andreea
Version:
1.0
Advanced:
ID:
{66E9B771-3336-44b2-902D-1065B2F37BE6}