DAP subtype notices
Notice
/
eFormsNotices
/
DAP subtype notices
/
DAP subtype notices
Project:
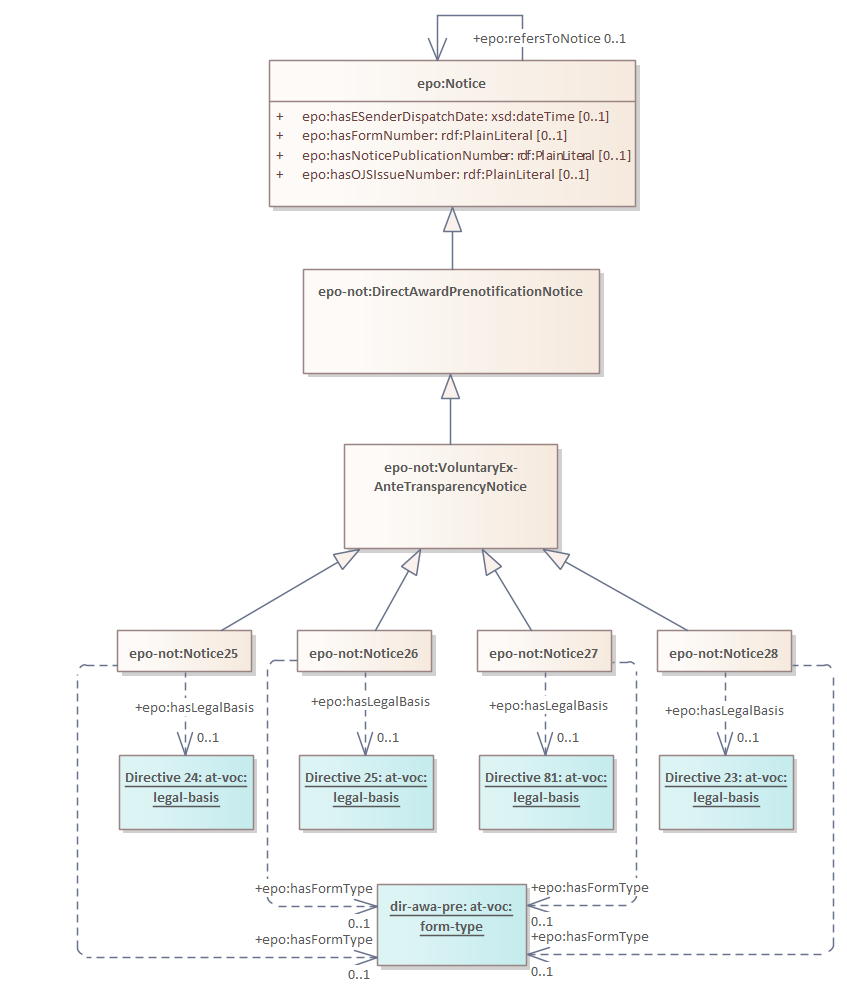
epo-not:Notice26
epo-not:Notice28
epo-not:Notice27
epo-not:Notice25
DAP subtype notices
DAP subtype notices : Class diagram
Created:
12/10/2021 1:15:30 PM
Modified:
5/1/2025 2:14:25 PM
Project:
Author:
andreea
Version:
1.0
Advanced:
ID:
{2FDB7244-40AB-4df1-AE7C-A26145DA0BCF}