result subtype notices
Notice
/
eFormsNotices
/
result subtype notices
/
result subtype notices
Project:
epo-not:CANTransportationNotice
epo-not:NoticeT02
epo-not:NoticeE4
epo-not:Notice37
epo-not:Notice36
epo-not:Notice35
epo-not:Notice34
epo-not:Notice33
epo-not:Notice32
epo-not:Notice31
epo-not:Notice30
epo-not:Notice29
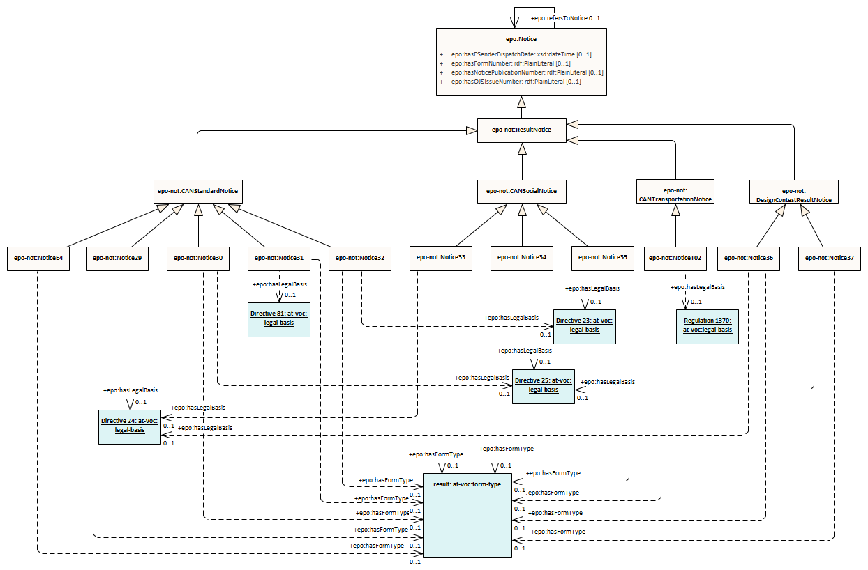
result subtype notices
result subtype notices : Class diagram
Created:
12/10/2021 1:19:54 PM
Modified:
5/1/2025 2:18:21 PM
Project:
Author:
andreea
Version:
1.0
Advanced:
ID:
{0301AA4B-61CC-4101-B049-132023B470AA}