standardFormsD23
Notice
/
standardFormsNotices
/
standardFormsDirectives
/
standardFormsD23
/
standardFormsD23
Project:
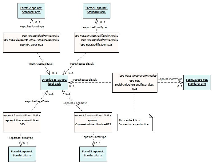
standardFormsD23
epo-not:ConcessionAwardNotice-D23
epo-not:ConcessionNotice-D23
epo-not:Modification-D23
epo-not:SocialAndOtherSpecificServices-D23
epo-not:VEAT-D23
standardFormsD23 : Class diagram
Created:
12/15/2021 5:17:26 PM
Modified:
11/15/2022 2:06:38 PM
Project:
Author:
andreea
Version:
1.0
Advanced:
ID:
{9055DA81-983C-4c56-80F1-DEA87E48D5D8}