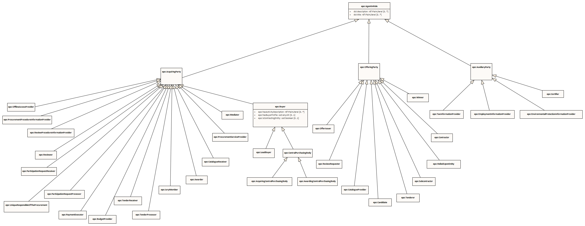
role hierarchy
ePO
/
eProcurementOntology
/
role
/
role hierarchy
Project:
role playing sides
role predecessor dependecies
role hierarchy
role relations
epo:AcquiringCentralPurchasingBody
epo:AcquiringParty
epo:AgentInRole
epo:AuxiliaryParty
epo:Awarder
epo:AwardingCentralPurchasingBody
epo:BudgetProvider
epo:Buyer
epo:Candidate
epo:CatalogueProvider
epo:CatalogueReceiver
epo:CentralPurchasingBody
epo:Contractor
epo:EmploymentInformationProvider
epo:EnvironmentalProtectionInformationProvider
epo:JuryMember
epo:LeadBuyer
epo:Mediator
epo:OfferingParty
epo:OfferIssuer
epo:OfflineAccessProvider
epo:ParticipationRequestProcessor
epo:ParticipationRequestReceiver
epo:PaymentExecutor
epo:ProcurementProcedureInformationProvider
epo:ProcurementServiceProvider
epo:ReliedUponEntity
epo:Reviewer
epo:ReviewProcedureInformationProvider
epo:ReviewRequester
epo:Subcontractor
epo:TaxInformationProvider
epo:Tenderer
epo:TenderProcessor
epo:TenderReceiver
epo:UniqueResponsibleOfTheProcurement
epo:Winner
epo:Certifier
role hierarchy : Class diagram
Created:
10/31/2022 11:26:58 AM
Modified:
4/30/2025 3:25:53 PM
Project:
Author:
lps
Version:
1.0
Advanced:
ID:
{CD5F6935-1F48-4857-85C4-ED1E1E281FCE}