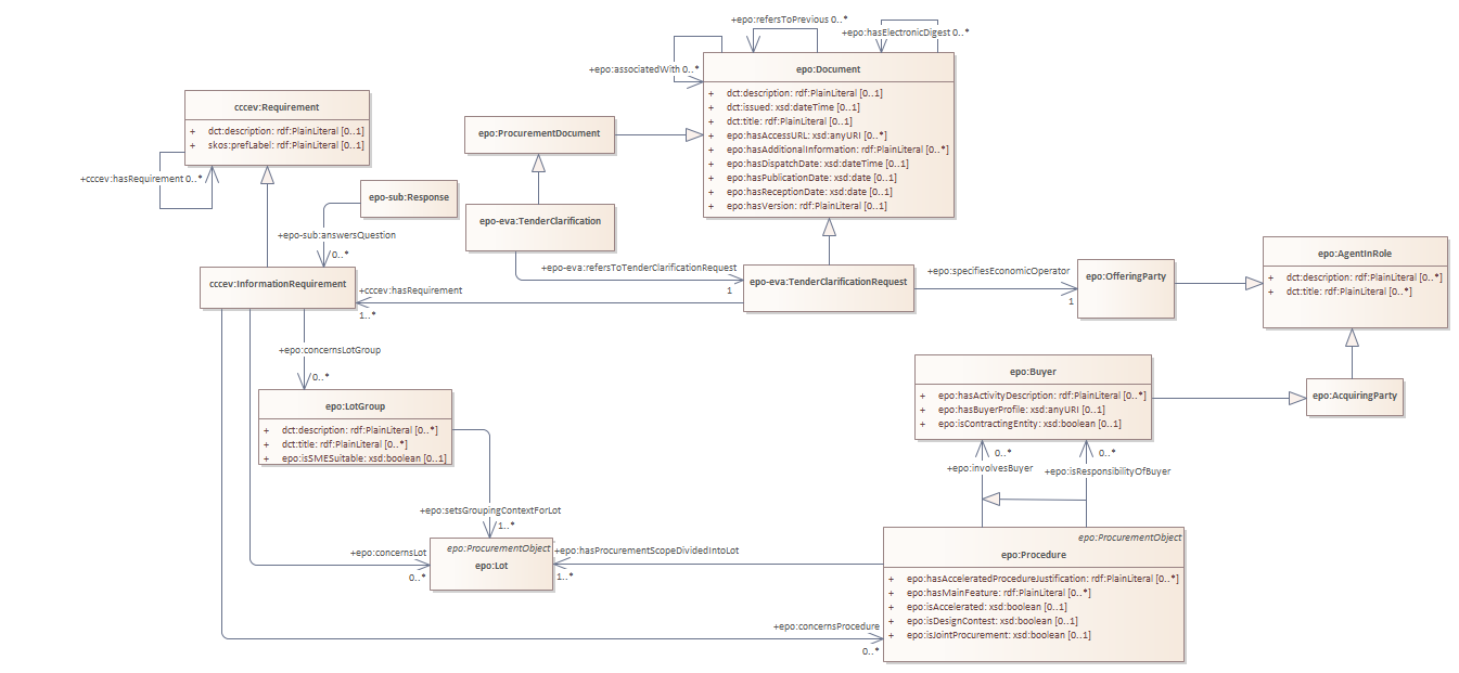
tender clarification request & response
Evaluation
/
evaluation
/
tender clarification request & response
Project:
epo-eva:EvaluationCriterion
epo-eva:ExcludedCandidateList
epo-eva:EvaluationReport
epo-eva:Evaluator
epo-eva:TenderClarification
epo-eva:TenderClarificationRequest
epo-eva:EvaluationBoard
tender clarification request & response
evaluation criteria
evaluation roles
evaluation
tender clarification request & response : Class diagram
Created:
17/12/2024 16:30:30
Modified:
01/09/2025 15:32:58
Project:
Author:
andreea
Version:
1.0
Advanced:
ID:
{65BA4619-ABD0-4102-8053-E50366874082}