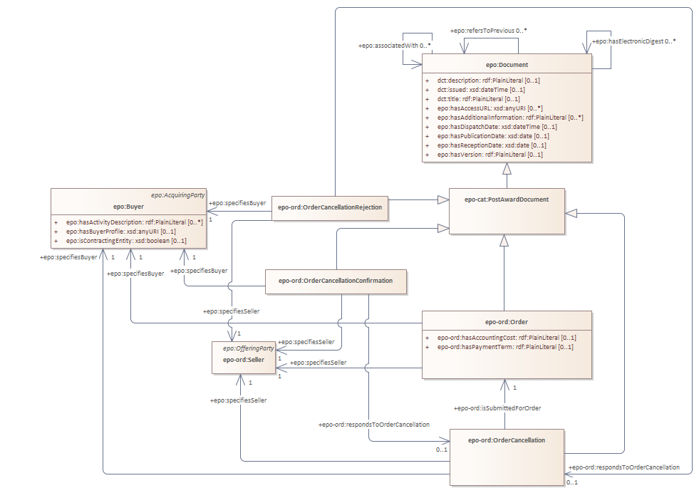
order cancellation
Ordering
/
order cancellation
/
order cancellation
Project:
epo-ord:OrderCancellationRejection
epo-ord:OrderCancellationConfirmation
epo-ord:OrderCancellation
order cancellation
order cancellation : Class diagram
Created:
3/27/2025 12:41:59 PM
Modified:
5/23/2025 5:49:05 PM
Project:
Author:
nicol
Version:
1.0
Advanced:
ID:
{4FD485A2-6523-427b-8591-A3FF56DB2A2A}