framework agreement
ePO
/
eProcurementOntology
/
award
/
framework agreement
Project:
award decision
award decision outcome relations
dynamic purchasing system
framework agreement
epo:AwardOutcome
epo:LotAwardOutcome
epo:LotGroupAwardInformation
epo:MiniCompetitionAwardOutcome
epo:NoticeAwardInformation
epo:SelectedCandidateList
epo:TenderAwardOutcome
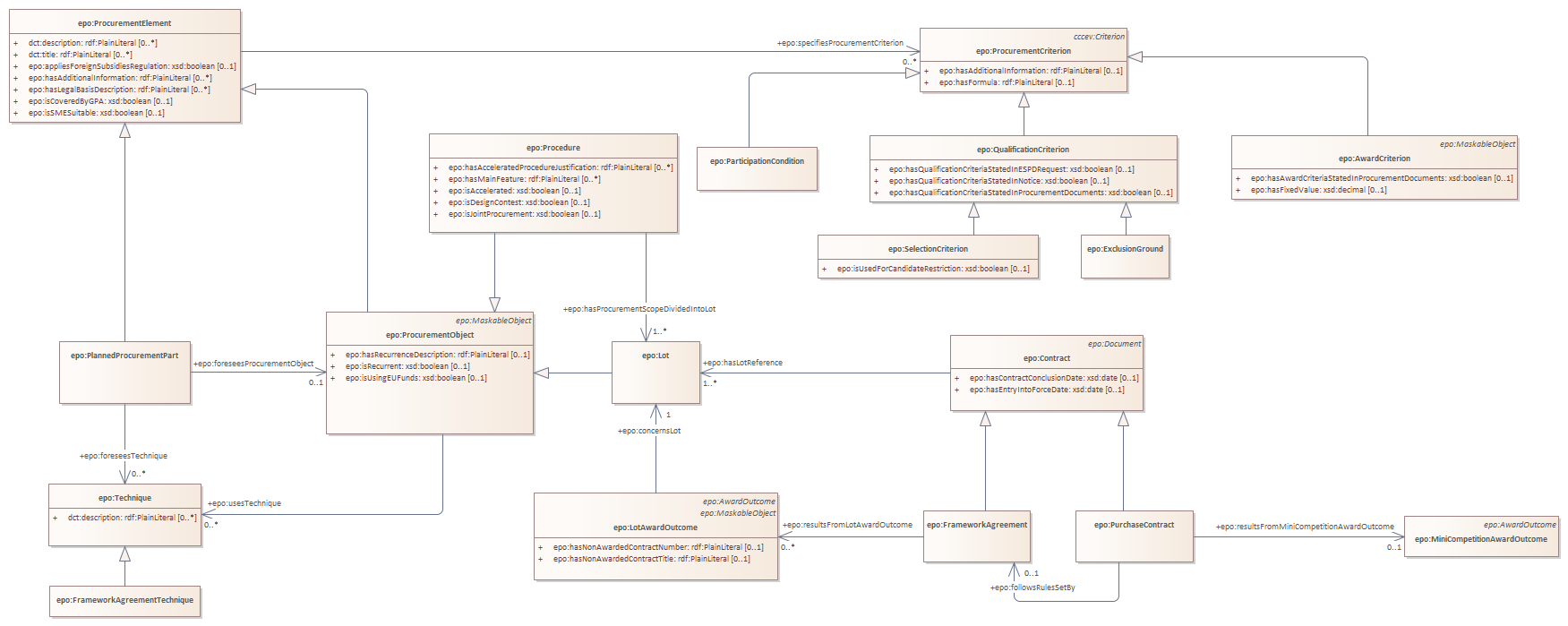
framework agreement : Class diagram
Created:
24/05/2023 14:26:36
Modified:
22/05/2025 11:06:40
Project:
Author:
andreea
Version:
1.0
Advanced:
ID:
{CB9AE4FA-A6CB-4260-A662-9286DF2785D7}