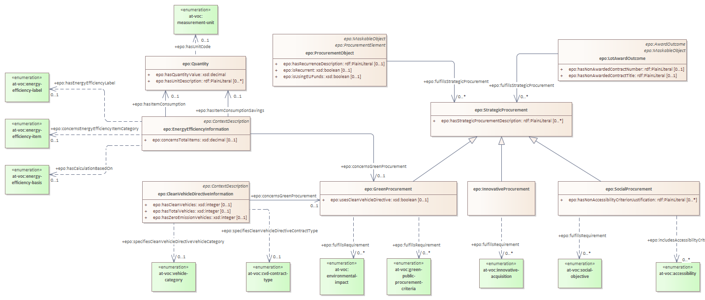
strategic procurement relations
ePO
/
eProcurementOntology
/
strategic procurement
/
strategic procurement relations
Project:
strategic procurement hierarchy
strategic procurement relations
epo:CleanVehicleDirectiveInformation
epo:EnergyEfficiencyInformation
epo:GreenProcurement
epo:InnovativeProcurement
epo:SocialProcurement
epo:StrategicProcurement
strategic procurement relations : Class diagram
Created:
18/01/2022 14:07:00
Modified:
22/05/2025 11:06:43
Project:
Author:
lps
Version:
1.0
Advanced:
ID:
{D7F91EFA-588B-4ede-B41F-FFC57647CF02}