submission eo roles
Submission
/
submission
/
submission eo roles
Project:
epo-sub:DocumentaryEvidence
epo-sub:EvidenceInformation
epo-sub:PowerOfAttorney
epo-sub:Mandate
epo-sub:LegalRepresentative
cccev:SupportedValue
epo-sub:Response
epo-sub:OrganisationInformationSummary
epo-sub:ESPD
submission eo sme
submission eo reduction
submission eo group
submission eo roles
submission response
submission
submission eo pre-qualification system
submission eo sheltered
submission and access
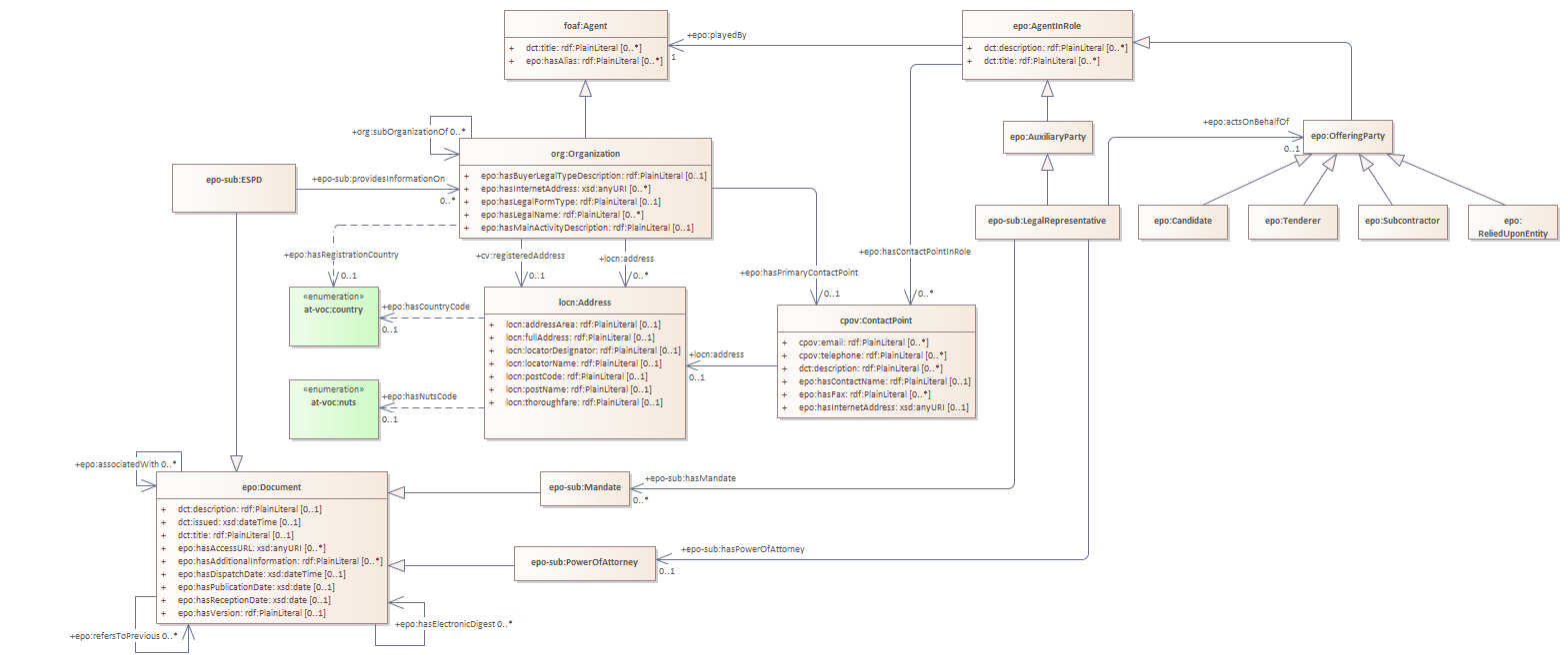
submission eo roles : Class diagram
Created:
13/02/2024 11:21:44
Modified:
28/05/2025 12:47:58
Project:
Author:
andreea
Version:
1.0
Advanced:
ID:
{ADDA7381-B80A-426d-9FF6-137732CADDEF}