invoicing item
Invoicing
/
invoicing
/
invoicing item
Project:
epo-inv:CreditNote
at-voc-new:tax-exemption-reason
epo-inv:TaxBreakdownInformation
epo-inv:PaymentCardInformation
at-voc-new:invoice-note-subject-code
epo-inv:InvoiceNote
epo-inv:CreditTransferInformation
at-voc-new:payment-means-type
epo-inv:PaymentInstructionsInformation
epo-inv:SellerTaxRepresentative
epo-inv:Payee
at-voc-new:tax-date
epo-inv:InvoiceLine
epo-inv:Invoice
epo-inv:CreditNoteLine
invoicing credit note
invoicing amount and price
invoicing item
invoicing line
invoicing tax breakdown
invoicing total amounts
invoicing allowance charge and tax
invoicing roles
invoicing
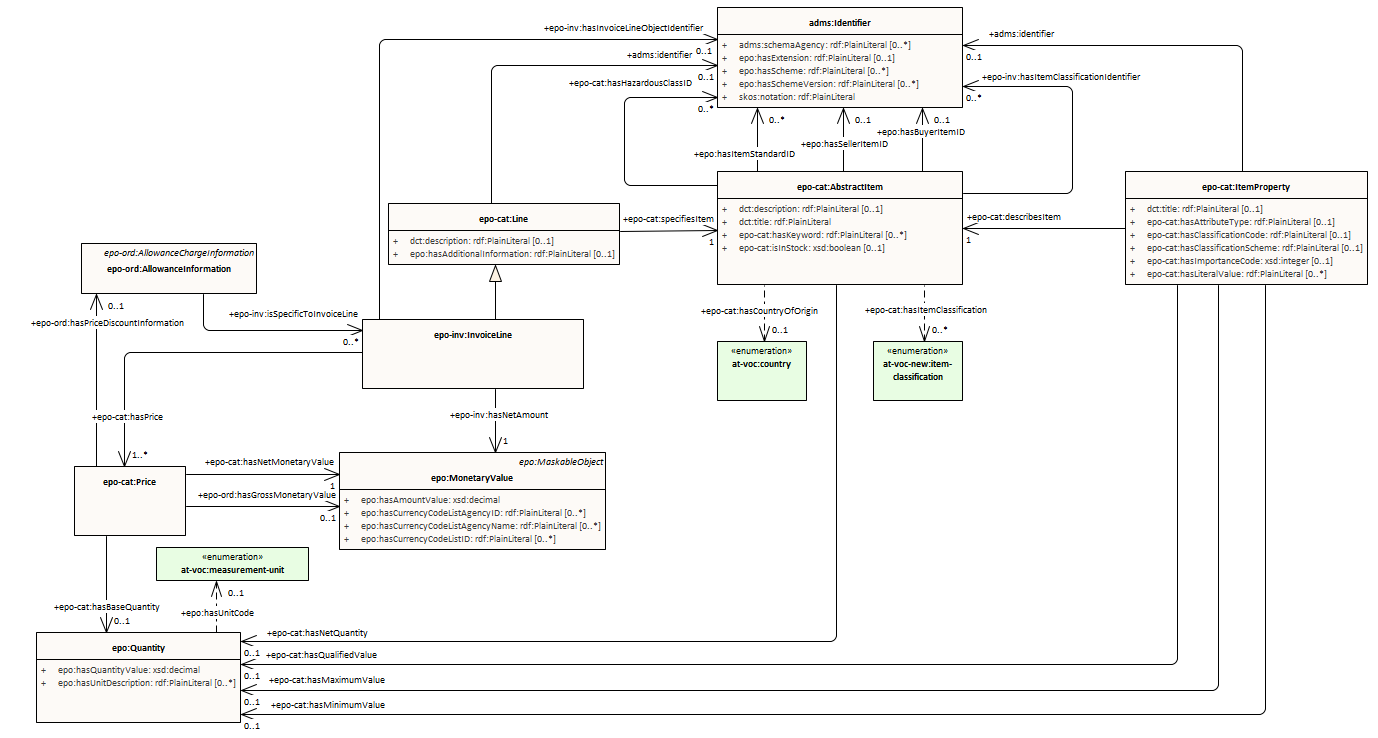
invoicing item : Class diagram
Created:
6/6/2024 2:36:27 PM
Modified:
5/1/2025 3:34:02 PM
Project:
Author:
andreea
Version:
1.0
Advanced:
ID:
{AA5E4159-940D-4cc4-B630-9E091E626852}