invoicing allowance charge and tax
Invoicing
/
invoicing
/
invoicing allowance charge and tax
Project:
epo-inv:CreditNote
at-voc-new:tax-exemption-reason
epo-inv:TaxBreakdownInformation
epo-inv:PaymentCardInformation
at-voc-new:invoice-note-subject-code
epo-inv:InvoiceNote
epo-inv:CreditTransferInformation
at-voc-new:payment-means-type
epo-inv:PaymentInstructionsInformation
epo-inv:SellerTaxRepresentative
epo-inv:Payee
at-voc-new:tax-date
epo-inv:InvoiceLine
epo-inv:Invoice
epo-inv:CreditNoteLine
invoicing credit note
invoicing amount and price
invoicing item
invoicing line
invoicing tax breakdown
invoicing total amounts
invoicing allowance charge and tax
invoicing roles
invoicing
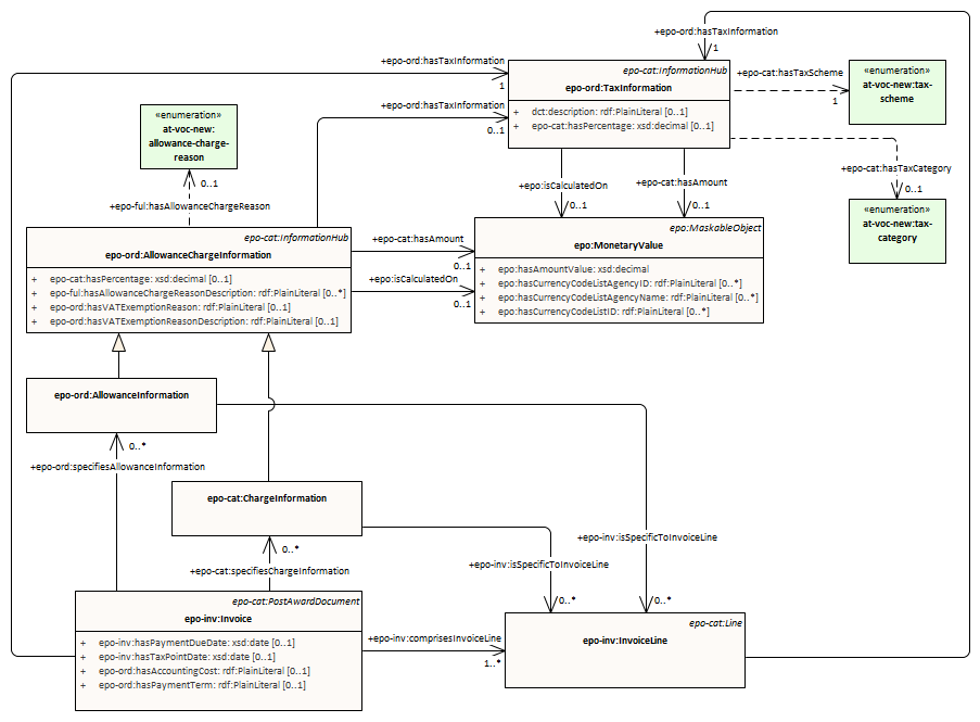
invoicing allowance charge and tax : Class diagram
Created:
5/30/2024 11:24:36 AM
Modified:
6/25/2024 1:27:33 PM
Project:
Author:
andreea
Version:
1.0
Advanced:
ID:
{B528E476-666E-4b0b-AFF7-2AAF33C97767}