order roles hierarchy
Ordering
/
order only
/
order roles hierarchy
Project:
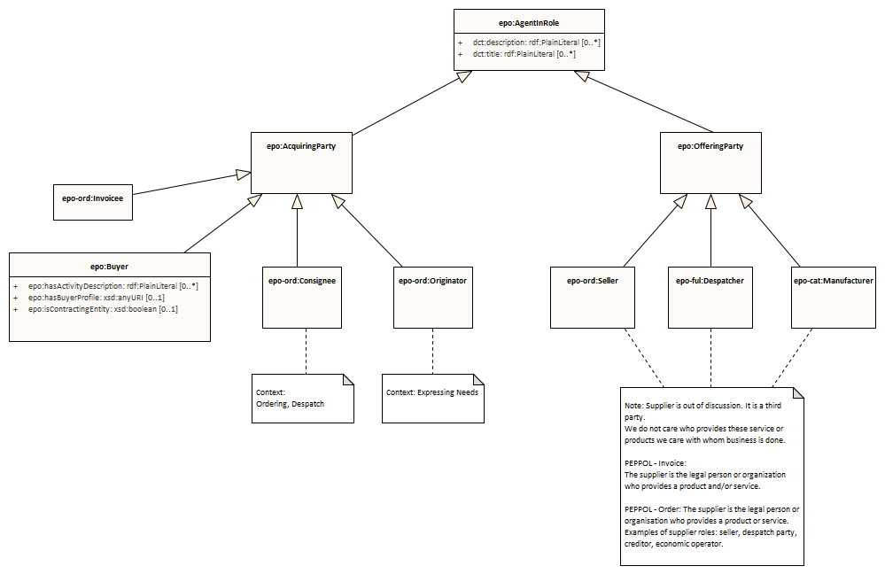
epo-ord:Invoicee
epo-ord:Order
epo-ord:TaxInformation
epo-ord:DeliveryAgreement
epo-ord:OriginatorInformation
epo-ord:AllowanceChargeInformation
epo-ord:ContractInformation
epo-ord:DeliveryInformation
epo-ord:AllowanceInformation
epo-ord:OrderLine
epo-ord:Seller
epo-ord:Consignee
epo-ord:Originator
order allowance charge and tax
order line
order allowance charge general
order total amounts
order information hubs
order information hubs hierarchy
order
order roles hierarchy
order roles hierarchy : Class diagram
Created:
8/11/2022 3:39:58 PM
Modified:
4/3/2025 4:25:14 PM
Project:
Author:
lps
Version:
1.0
Advanced:
ID:
{C451B2CC-DD71-461f-8B8E-B08F284A9D7E}