procurement criteria summary
ePO
/
eProcurementOntology
/
criterion
/
procurement criteria summary
Project:
procurement criteria summary
procurement criterion
certification
cccev:Constraint
cccev:Criterion
cccev:Evidence
cccev:InformationConcept
cccev:InformationRequirement
cccev:Requirement
epo:AwardCriteriaSummary
epo:AwardCriterion
epo:EconomicStandingSummary
epo:ExclusionGround
epo:ExclusionGroundsSummary
epo:ParticipationCondition
epo:ParticipationConditionsSummary
epo:ProcurementCriteriaSummary
epo:ProcurementCriterion
epo:ProfessionalSuitabilitySummary
epo:QualificationCriteriaSummary
epo:QualificationCriterion
epo:SelectionCriteriaSummary
epo:SelectionCriterion
epo:TechnicalAbilitySummary
epo:CertificationLabel
epo:Certificate
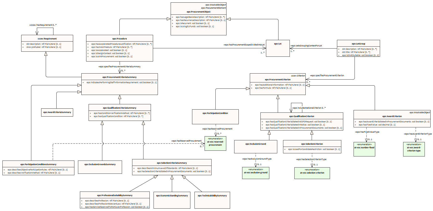
procurement criteria summary : Class diagram
Created:
1/24/2023 5:17:32 PM
Modified:
4/30/2025 5:04:01 PM
Project:
Author:
andreea
Version:
1.0
Advanced:
ID:
{663B1240-A872-4795-A9D6-7CAF8E182298}