submission response
Submission
/
submission
/
submission response
Project:
epo-sub:DocumentaryEvidence
epo-sub:EvidenceInformation
epo-sub:PowerOfAttorney
epo-sub:Mandate
epo-sub:LegalRepresentative
cccev:SupportedValue
epo-sub:Response
epo-sub:OrganisationInformationSummary
epo-sub:ESPD
submission eo sme
submission eo reduction
submission eo group
submission eo roles
submission response
submission
submission eo pre-qualification system
submission eo sheltered
submission and access
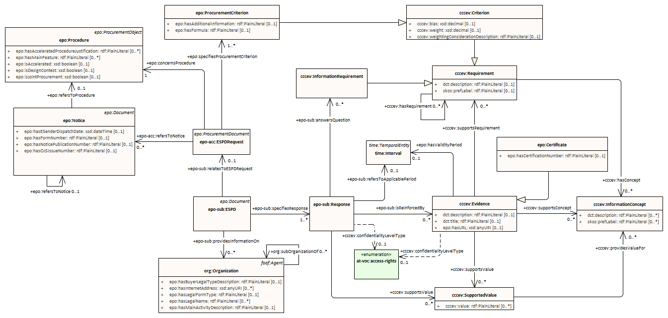
submission response : Class diagram
Created:
2/8/2024 4:07:41 PM
Modified:
5/1/2025 2:59:15 PM
Project:
Author:
andreea
Version:
1.0
Advanced:
ID:
{D71DB35F-3004-48e5-8866-708D88C3BB20}