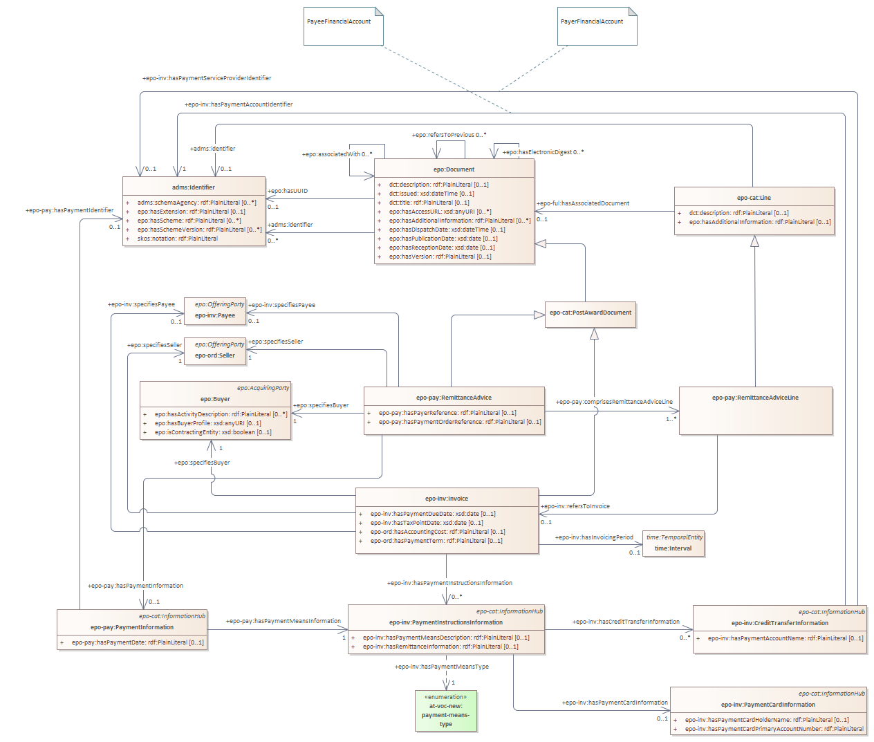
remittance advice
ePayment
/
payment
/
remittance advice
Project:
epo-pay:PaymentInformation
epo-pay:RemittanceAdviceLine
epo-pay:RemittanceAdvice
remittance advice line
remittance advice
remittance advice : Class diagram
Created:
08/05/2025 15:27:55
Modified:
07/10/2025 15:42:07
Project:
Author:
nicol
Version:
1.0
Advanced:
ID:
{A0DAEA8C-7986-4462-AA78-EBFB37FA7E1A}