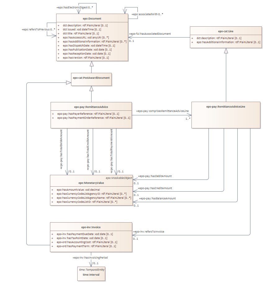
remittance advice line
ePayment
/
payment
/
remittance advice line
Project:
epo-pay:PaymentInformation
epo-pay:RemittanceAdviceLine
epo-pay:RemittanceAdvice
remittance advice line
remittance advice
remittance advice line : Class diagram
Created:
13/05/2025 12:37:24
Modified:
09/10/2025 14:15:50
Project:
Author:
nicol
Version:
1.0
Advanced:
ID:
{3A01D95F-2704-4a24-8B92-E934893E1C32}