contract roles
Contract
/
contract
/
contract roles
Project:
epo-con:Deliverable
epo-con:ContractAmendment
epo-con:ContractModificationInformation
contract documents
contract modification std form
contract roles
contract amount and quantity
contract and lot
contract hierarchy
contract
contract modification eForm
contract deliverable
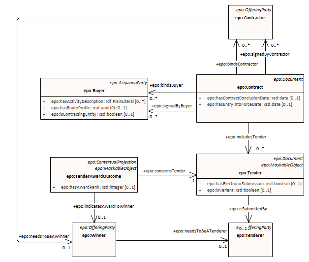
contract roles : Class diagram
Created:
4/11/2023 5:04:01 PM
Modified:
5/1/2025 2:32:51 PM
Project:
Author:
andreea
Version:
1.0
Advanced:
ID:
{AC6531EC-BF50-48e1-BAB3-75F8F68D5092}