contract and lot
Contract
/
contract
/
contract and lot
Project:
epo-con:Deliverable
epo-con:ContractAmendment
epo-con:ContractModificationInformation
contract documents
contract modification std form
contract roles
contract amount and quantity
contract and lot
contract hierarchy
contract
contract modification eForm
contract deliverable
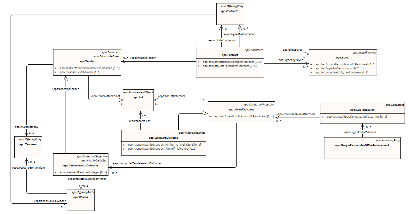
contract and lot : Class diagram
Created:
3/21/2023 4:53:03 PM
Modified:
5/1/2025 2:34:17 PM
Project:
Author:
andreea
Version:
1.0
Advanced:
ID:
{3ABE52BE-CE2B-411b-8587-0CE199619F12}